
- 登入
- 註冊
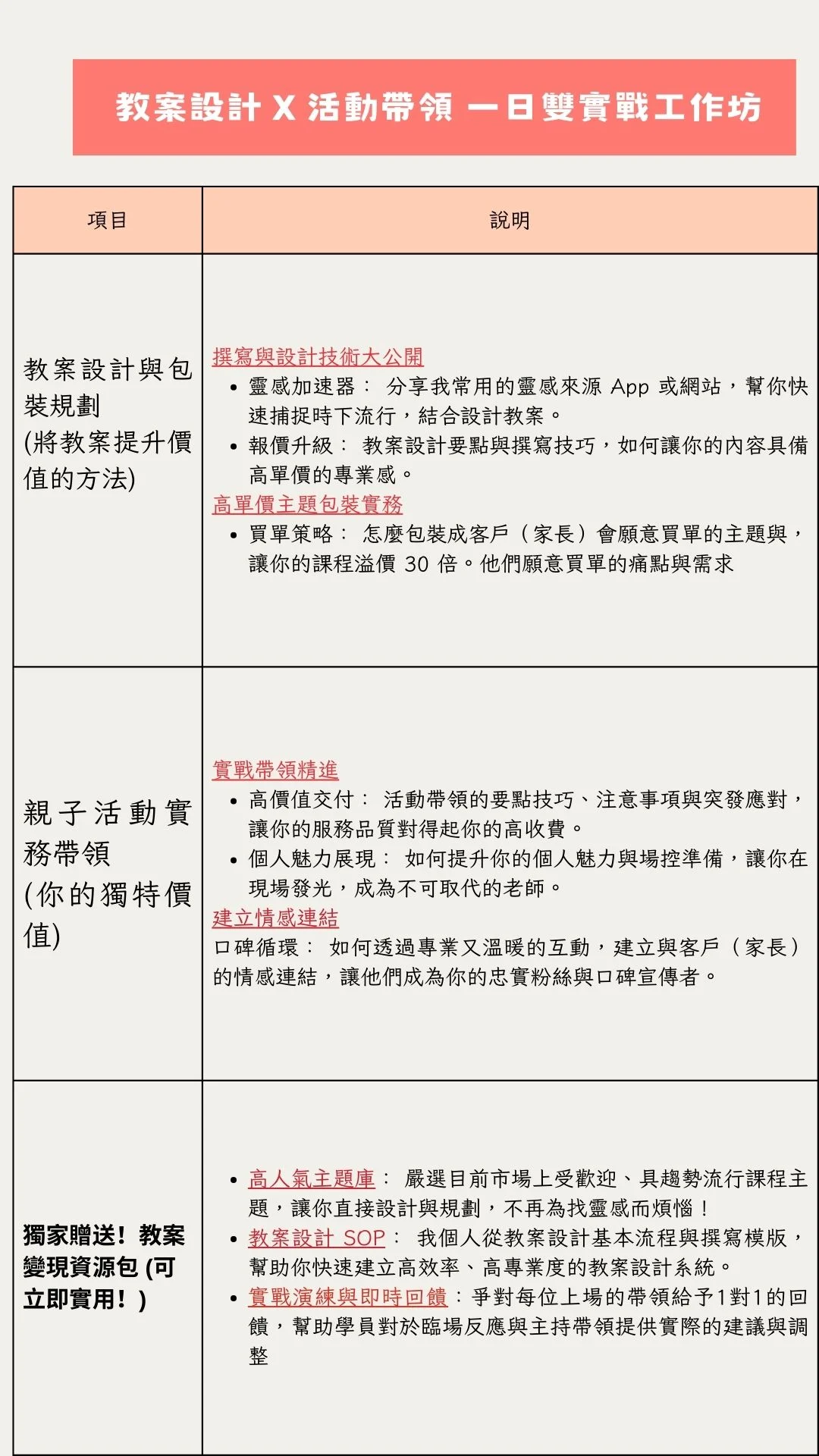
【課程資訊】
開課日期: 2026/03/21(六)
開課時間:09:30-16:30
上課方式與地點:實體課程(台中火車站附近)
滿班後,即刻關閉
讓客戶(家長)看到你的獨特價值!
我將教你活動帶領的要點技巧、個人魅力與場控準備,以及如何與客戶建立情感連結,讓你的課程體驗無可取代。
展開內容

如果你是長期有在關注我的社群IG,會知道我自己原本是幼兒園老師, 後來一路轉職到現在成為一位"親子活動企劃師" 這幾年,我花了將近六年的時間,去嘗試各式各樣與幼兒產業相關的工作, 從教育現場到品牌合作、從家庭派對到大型親子活動, 一步步摸索出屬於自己的接案路線,每個支線都會經歷活動設計與實戰帶領的經驗,我能幫助你在這塊領域少走冤枉路。

✅ 適合的學員對象:
想以專業方式切入幼兒或親子產業的人
對親子活動、幼教或兒童品牌合作有興趣,希望透過活動設計與帶領打造屬於自己的教學、課程或品牌服務。
想更深入學習親子活動設計、實戰帶領的老師/學生/其他領域的人
已經有既有的活動設計與帶領的經驗,想知道怎麼將自己的設計提高報價並擁有讓人印象深刻的活動帶領讓企業或合作夥伴買單
3.想知道如何快速發想有品質的活動,幫助自己在創意或是創造上可以有更多的方法的人
想走這塊領域,但是再發想上會花許多時間或是不知道從何開始,希望有人可以幫忙彙整大方向
4.對活動帶領有興趣,想要升級自己的舞台魅力與展現
喜歡帶領活動,但不確定自己在舞台上的展現和魅力,希望能自信站在台上帶領50人以上的活動主持
為什麼要選擇我?
找『有企劃思維導向』的老師學習策略
我不是只教「怎麼上課」,而是帶你把平常會寫的教案,轉化成能對外收費的企劃提案。
💡 我自己從幼教老師轉職到活動企劃,1 年左右將接案金額逐年翻倍,現在收入已經高於正職2-3倍。這是你也能複製的真實模式。
2.觀察 × 歸納 × 實戰經驗
我長期觀察市場需求以及演講經驗,能把零散的現象歸納成清楚步驟,讓人照著做就能開始。
💡這堂課幫助想要踏入親子老師產業的人,有明確的步驟與接案思維,運用我提供的模板輕鬆上手
💡 轉變不只幫助你賺到錢,更能走出長期穩定的接案職涯,不降低自己的價碼,還能找到有品質的客戶
錢錢老師IG請點我
課程注意事項(請務必詳讀)
▲課程形式與地點
本課程為實體課程,目前場地預計安排於台中中區(靠近台中火車站)。
實際上課場地將於課程前三週透過 Email 寄送通知,並依實際報名人數確認是否開課。
若因報名人數未達開課標準而未開課,將全額退費。
中午有1hr的休息時間
▲行前通知
所有課程相關資訊將以報名時填寫之 Email 信箱作為主要聯繫方式,
請務必確認信箱可正常收信,並留意課程前三週之場地通知信件。
▲發票說明
發票將於課程當日提供。
如有統編需求,請務必於課程前私訊錢錢老師告知,以利事前作業。
▲取消與轉讓規則
完成下單付款後,不因任何個人因素取消或退費。
若臨時無法出席,請自行安排他人代替上課,並於課程前告知主辦單位。
如遇颱風、地震等不可抗力因素,將依當日政府公告為準,並另行通知是否改期上課。
▲課程拍攝與紀錄
師訓當日請勿自行攝影、錄音或錄影。
當天將安排專業側拍人員進行紀錄,課後會統一提供活動照片給學員留存。